小学人教版北京五日游教学设计及反思
展开
这是一份小学人教版北京五日游教学设计及反思,共8页。教案主要包含了教学流程图等内容,欢迎下载使用。
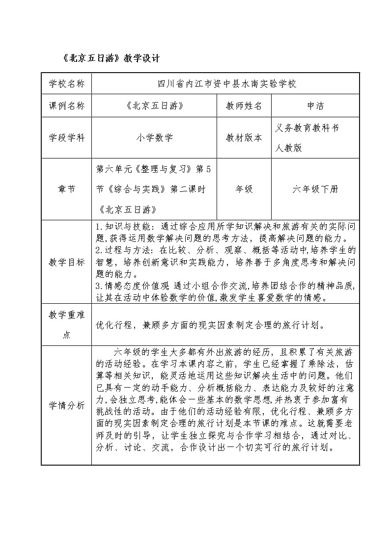
学校名称
四川省内江市资中县水南实验学校
课例名称
《北京五日游》
教师姓名
申洁
学段学科
小学数学
教材版本
义务教育教科书
人教版
章节
第六单元《整理与复习》第5节《综合与实践》第二课时《北京五日游》
年级
六年级下册
教学目标
1.知识与技能:通过综合应用所学知识解决和旅游有关的实际问题,获得运用数学解决问题的思考方法,提高解决问题的能力。
2.过程与方法:在比较、分析、观察、概括等活动中,培养学生的智慧,培养创新意识和实践能力,培养善于多角度思考和解决问题的能力。
3.情感态度价值观:通过小组合作交流,培养团结合作的精神品质,让其在活动中体验数学的价值,激发学生喜爱数学的情感。
教学重难点
优化行程,兼顾多方面的现实因素制定合理的旅行计划。
学情分析
六年级的学生大多都有外出旅游的经历,且积累了有关旅游的活动经验。在学习本课内容之前,学生已经掌握了乘除法,估算等相关知识,能灵活地运用这些知识解决生活中的问题。他们已具有一定的动手能力、分析概括能力、表达能力及较好的注意力,会独立思考,能体会一些基本的数学思想,并热衷于参加富有挑战性的活动。由于他们的活动经验有限,优化行程、兼顾多方面的现实因素制定合理的旅行计划是本节课的难点。这就需要老师及时的引导,让学生独立探究与合作学习相结合,通过对比、分析、讨论、交流,合作设计出一个切实可行的旅行计划。
教学方法
情景教学法、启发式教学法、讨论教学法。
1.注重课内外学生综合能力的培养。
课前,让学生通过上网查询,弄清景点、交通、住宿、餐饮、费用的相关信息,为新课做好准备。课中,引导学生采用独立探究与合作学习相结合的学式,通过讨论、交流、合作,取长补短,建立一种良好的教学环境。
2.将信息技术与数学课堂有效融合。
课中,让学生借助笔记本电脑查阅北京旅游的相关信息,实现课堂与网络的同步。发挥希沃电子白板的交互功能,将学生的作品拍照上传,展示,便于观察、比较、使课堂更高效!
3.关注课堂生成,突出学生的主体地位。
认真倾听学生的回答,不断追问,引导学生将行程设计得合理。课堂上既要体现教师的主导作用,又要突出学生的主体地位。
教学过程
一、教学流程图
教学过程
(一)创设情境,导入新课
课前谈话
师:喜欢旅游的孩子向我挥挥手。暑假,申老师一家三口打算去北京旅游,我想麻烦你们为申老师设计一个费用在两万以内的北京五日游的行程,好吗?
课堂口令
出示课堂口令——北京真漂亮,我想去看看!
3.热身游戏:火车开开开
出示游戏规则
游戏规则:全班同学搭肩成串,一边开火车一边说:“火车开开开,开到哪里去”?老师说:“开到**(地名)去”。老师说一个含有数字或数字谐音的地名,5秒之内同学们根据数字迅速抱作一团,不能多也不能少,未抱成团的同学出局。
开火车游戏
请全体同学起立,围成一个大圆圈。搭肩成串,走起来。
4.引入课题
[设计意图:通过开火车游戏拉近教师和学生之间的距离,再请学生为申老师设计旅游行程,揭示本节课的主题。将教材中为不认识的小明设计旅行计划的情景,改成为就在身边的申老师设计旅游计划的情景,让学生感受数学就在身边,以此激发他们的学习动机,使其更快的投入到课堂学习中。]
合作探究,设计行程
主题活动一:汇报、分析、处理课前收集到的信息
理解“五日游”,明确旅游前的准备方向。
景点、交通、住宿、餐饮、费用。
2.汇报、分析、处理信息。
课前,同学们都为申老师一家三口调查收集了北京旅游的相关信息,谁愿意来给大家分享一下?(学生可无序的回答五个方面的准备,教师在学生回答的过程中不断追问,引导学生明确如何做好旅行前的准备。)
(1)合理选择景点
①汇报景点及游玩时间
预设:
生:我向大家汇报有关景点的信息。我在去哪儿网(携程网)上查询了**个北京最著名的的景点,每个景点的游玩时间和门票我都查清楚了
②汇报同一天游玩的景点安排,引导学生注重位置、时间和数量的合理。
师:北京这么多景点,哪些景点可以安排在同一天游玩呢?谁来汇报一下你课前设计的路线。
在学生回答的过程中不断追问,引导孩子们得出景点选择要注重位置、时间和数量的合理。
(2)经济、省时选择交通
师:有关景点的准备工作已经做好了,谁接着来汇报?
预设:
生:我向大家汇报有关交通的信息。
生:我昨天在去哪儿网上查询了高铁票和飞机票。从资中到北京我一共设计三种方案。我推荐选择申老师选择第一个方案三个人一共**元。选择的原因是坐高铁去,高铁更便宜,又比火车快
引导学生对比考虑后,再结合自己的经济能力,尽量选择经济、方便的出行方式。
3.方便、可行选择住宿
师:孩子们真棒,请接着汇报。
生:我向大家汇报有关住宿的信息。我建议申老师一家4天都住在王府井附件的“北京香江戴斯酒店”网上评价位置都很近,价格
师:我们选择酒店要注意什么?
生:考虑酒店的位置最好在景点或者车站周围,去哪里都很方便。
4.饮食选择重特色
师:请继续汇报。
生:我向大家汇报有关美食的信息。我在**查询到很多北京美食,北京烤鸭119元、炸酱面20元、炒肚、爆肚45元、豆汁儿焦圈4元、卤煮28元、豌豆黄3元、京八件30元、驴打滚2元、冰糖葫芦、茶汤里、年糕钱、羊头马、涮羊肉可以打算去王府井小吃街或前门大街(天安门商业街)或平安大街或什刹海或南锣鼓巷、后海吃。
5.费用
美景和美食、交通、住宿,每一样的实施都得花什么?(钱),那我出门旅游之前还要做好费用的预算。
[设计意图:通过西沃电子白板,展示学生课前上网查询到有关景点、交通、住宿、餐饮、费用的信息,在学生倾听、观察、概括的过程中,关注课堂生成,不断追问,促进学生积极思考和回答,从而获得合理设计行程的方法。]
主题活动二:行程巧制作
填写行程表
请同学们以小组为单位,按照课前的分工,帮申老师设计一个北京五日游的行程。如果有需要,同学们可以借助教室里的笔记本电脑上网查阅资料。
【设计意图:在小组合作完成北京五日游行程的同时,提供笔记本电脑,让学生现场查阅所需资料,拓展学生的学习资源,将信息技术与数学课堂融合。】
展示比较,合作优化
(1)景点、交通、住宿、饮食、费用
第一天:
预设1:坐飞机下午3点左右就到了,安排好食宿,还有时间可以出去游玩,我们可以去鸟巢、水立方。
预设2:如果坐高铁要晚上8点左右才能到北京。还要去酒店,安排好食宿就好好休息。
预设3:乘坐高铁到北京,住...酒店,吃...美食。
第二、三、四、五天:
预设1:
……这几个景点比较近,可以安排一天游玩。
预设2:
第二天先去...再去...第三天...第四天...第五天
(2)费用
刚刚看到大多数同学都已经完成了,哪个小组来汇报一下。
预设1:我们去程用了..钱,回来用了..钱,住宿一共是...餐饮一共是...市内交通...景点门票...购物...机动..
师:你们觉得如何?请其他组评价。或有什么建议吗?
师:还有不同的安排么?
师:你有什么要提醒大家注意的么?
【设计意图:行程优化是本节课的重点,我给足学生交流想法的时间,让学生在集体交流中,逐步明白设计旅行计划需要考虑很多现实因素,从而培养学生多角度思考和解决问题的能力。】
(三) 回顾反思,拓展升华
孩子们,其实呀,从昨天到今天这节课,你们一直都在帮申老师做旅行前的准备工作,现在你清楚旅行前要从哪几方面去做准备了吗?
景点、交通、住宿、饮食、费用五个方面,在做这些准备工作时,要尽量做到什么?
【设计意图:回顾制作旅游计划的全过程,总结学习方法,培养良好的数学学习习惯。】
教学反思
通过两个主题活动,学生能条理清楚的表达自己的想法;学生能应用数学知识解决实际生活中的问题,体会数学与生活的紧密联系——数学来源于生活又应用于生活;学生积极参与到课堂中,勇于展示自己的作品,及时总结学习方法,养成回顾反思的好习惯;通过解决问题的过程,培养了学生从多角度思考和解决问题的能力;成功引导学生兼顾多方面的现实因素,将行程设计得更合理。
由于要为新课做好充分的准备,我在课前安排每一位学生通过上网查询,弄清景点、交通、住宿、餐饮、费用的相关信息,在课堂中分别请学生分享查询的结果,在孩子们分享课前查询结果的过程中,让全班同学自然得出门旅行前需要准备哪些方面的方法,然后再小组合作设计出一个切实可行的旅行计划并分享。整节课容量太大,时间稍显紧凑。如何解决这个问题,是否课中不分享课前查询的情况,直接让孩子们小组合作,然后再一边分享,一边总结方法,再根据方法修改旅行计划?这样是否就时间不会那么紧凑?这一直是我困惑的地方。
相关教案
这是一份六年级下册数学教案第六单元 6.5.2 北京五日游_人教新课标,共26页。教案主要包含了情境导入,实践活动,制订旅游计划,全课总结,布置作业等内容,欢迎下载使用。
这是一份数学北京五日游教案设计,共3页。
这是一份小学5 图形的运动(三)教学设计及反思

