教科版九年级下册第九章 家庭用电2 家庭电路学案
展开9.2家庭电路知识点剖析
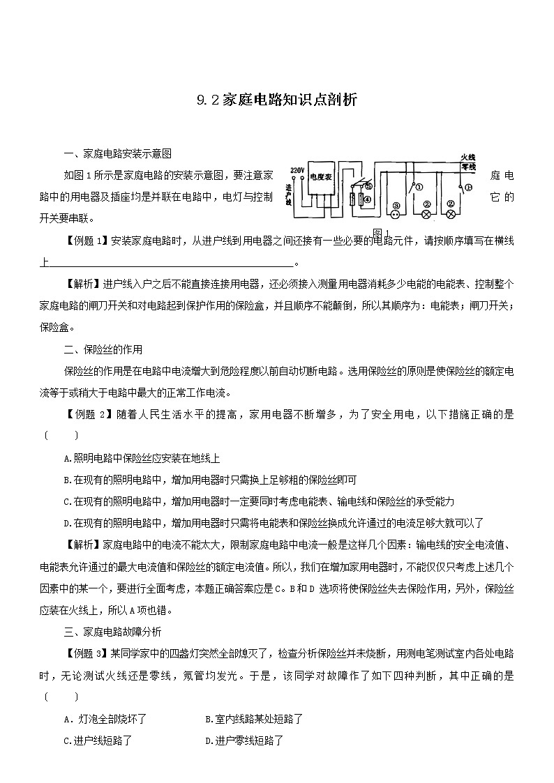
一、家庭电路安装示意图
如图1所示是家庭电路的安装示意图,要注意家庭电路中的用电器及插座均是并联在电路中,电灯与控制它的开关要串联。
【例题1】安装家庭电路时,从进户线到用电器之间还接有一些必要的电路元件,请按顺序填写在横线上 。
【解析】进户线入户之后不能直接连接用电器,还必须接入测量用电器消耗多少电能的电能表、控制整个家庭电路的闸刀开关和对电路起到保护作用的保险盒,并且顺序不能颠倒,所以其顺序为:电能表;闸刀开关;保险盒。
二、保险丝的作用
保险丝的作用是在电路中电流增大到危险程度以前自动切断电路。选用保险丝的原则是使保险丝的额定电流等于或稍大于电路中最大的正常工作电流。
【例题2】随着人民生活水平的提高,家用电器不断增多,为了安全用电,以下措施正确的是 〔 〕
A.照明电路中保险丝应安装在地线上
B.在现有的照明电路中,增加用电器时只需换上足够粗的保险丝即可
C.在现有的照明电路中,增加用电器时一定要同时考虑电能表、输电线和保险丝的承受能力
D.在现有的照明电路中,增加用电器时只需将电能表和保险丝换成允许通过的电流足够大就可以了
【解析】家庭电路中的电流不能太大,限制家庭电路中电流一般是这样几个因素:输电线的安全电流值、电能表允许通过的最大电流值和保险丝的额定电流值。所以,我们在增加家用电器时,不能仅仅只考虑上述几个因素中的某一个,要进行全面考虑,本题正确答案应是C。B和D 选项将使保险丝失去保险作用,另外,保险丝应装在火线上,所以A项也错。
三、家庭电路故障分析
【例题3】某同学家中的四盏灯突然全部熄灭了,检查分析保险丝并未烧断,用测电笔测试室内各处电路时,无论测试火线还是零线,氖管均发光。于是,该同学对故障作了如下四种判断,其中正确的是 〔 〕
A.灯泡全部烧坏了 B.室内线路某处短路了
C.进户线短路了 D.进户零线短路了
【解析】
题中给出四种判断,都有可能导致电灯突然全部熄灭,但分析电灯熄灭后的检查结果,就会发现有些判断是错误的。首先。检查时发现保险丝并未烧断,这说明室内线路没有短路,因为如果发生短路,必有因电流过大而烧坏电路的现象发生。这样,选项B可以排除;其次,用测电笔测试各处电流时氖管均发光,说明线路中火线没有断。因此,选项C也可以排除;另外,用测电笔测试零线时,正常情况下氖管不应发光,现在氖管发光,说明零线通过灯泡的灯丝与火线连在了一起,所以,灯泡并未全部烧坏。这样,又排除了选项A;测试火线、零线时氖管均发光,同时也说明了进户线的零线是断开的,从而导致电路不通,电灯不亮,但室内各处都与火线相接,处于有电状态,因此,选项D是正确的。
四、家庭电路的连接与设计
家庭电路的连接与设计问题主要有三种类型:
(1)给定几种元器件的符号,要求按照有关的连接规则,把它们分别连入电路;
(2)根据生活用电常识和安全用电原则,对已知电路的连接情况,作出正确或错误的判断;
(3)根据已知的电路元件,运用有关的电路知识,设计具备某种功能的电路。
【例题4】根据家庭电路的组成原则,把图2中的引线a、b、c、d正确的连入电路。
【解析】
开关应该与被控制的电灯串联,且要接在靠近火线一端,因此,引线d要接在火线上,引线c要接在零线上,三孔插座上左右对称的两个插孔一个接火线,一个接零线,中间的插孔接地线,所以,引线a应接在零线上,引线b应接在地线上。
五、判断家庭电路中还能接入多少用电器
【例题5】某用户有下列几种家用电器:900W电饭煲一个,200W电冰箱一台,750W
电暖器一台,100W电视机一台,40W电灯三盏,1500空调器一台。如果上述六种用电器欲同时使用,则如何选择保险丝规格?如果该用户的电能表允许通过最大电流是10A,则应如何选择保险丝规格?使用时应注意什么?
【解析】
用电器的总功率为3570W
用户干路的总电流为16.2A
故应选择额定电流略大于16.2A的保险丝。
如果该用户电表的最大电流为10A,则不能使用10A的保险丝,这时上述用电器不能同时使用,此时同时使用的最大功率为
Pm=UI=220V×10A=2200W
如果不用空调器,其它五种用电器的总功率为2070W,小于Pm,故可同时使用;如果使用空调器,则既不能使用电饭煲,也不能使用取暖器,但可同时实用电冰箱、电视机和三盏电灯。
初中物理人教版九年级全册第1节 家庭电路学案设计: 这是一份初中物理人教版九年级全册第1节 家庭电路学案设计,共5页。学案主要包含了自学导航,观看视频,掌握本节要点,合作探究,应用与实践,保险丝的作用等内容,欢迎下载使用。
初中物理鲁教版 (五四制)九年级上册第二节 探究家庭电路中电流过大的原因学案及答案: 这是一份初中物理鲁教版 (五四制)九年级上册第二节 探究家庭电路中电流过大的原因学案及答案,共3页。
物理九年级上册第一节 家庭电路学案设计: 这是一份物理九年级上册第一节 家庭电路学案设计,共3页。

