【地理】黑龙江省哈尔滨市第三十二中学2019-2020学年高二上学期期末考试试题(解析版)
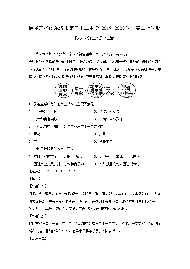
展开黑龙江省哈尔滨市第三十二中学2019-2020学年高二上学期期末考试地理试题 一、选择题(每小题只有1个选项符合题意,每小题4分,共44分)全球服务外包指的是公司通过签订服务外包协议合同,将不属于核心业务的内部服务(如人力资源管理、IT服务、信息/数据处理、财务报表等)剥离出来,交给专业服务提供商,由其提供有偿专业服务。图是全球服务外包产业转移示意图,读图完成下列各题。1. 影响全球服务外包产业转移的主要因素是A. 工业基础和市场 B. 劳动力和交通C. 技术和信息网络 D. 环境和自然资源2. 下列城市中目前服务外包产业发展水平最高的是A. 青岛 B. 广州 C. 兰州 D. 乌鲁木齐3. 中国承接服务外包产业可以A. 摆脱企业成本不断上升的 “瓶颈” B. 集中资金,加速工业化进程C. 促进产业集聚,提高效率和竞争力 D. 增加就业机会,促进城市化【答案】1. C 2. B 3. D【解析】【1题详解】根据材料,服务外包产业数以现代高端服务的重要组成部分,具有信息技术承载度高、附加值大等特点,需要由专业服务商承接,故其转移的主要影响因素是技术和信息网络支持,C对。对工业基础、劳动力、交通、自然资源等要求较低,ABD不对。【2题详解】就目前的发展水平看,广州是四个城市中经济发展水平最高,且技术水平最高的,因此四个城市比较,目前服务外包产业发展水平最高的是广州。故选B。【3题详解】中国承接外包企业也不可能阻止劳动力、成本等上升带来的企业成本不断上升的 “瓶颈”,A不对。中国承接外包企业对集中资金、促进产业集聚关系不大,BC不对。中国承接外包企业能增加就业机会,从而促进城市化,D对。下图和下表为我国四个省区2010年能源消费情况,据此完成下面小题。4. 下列叙述正确的是A. ①省区以水电、核电为主,其中核电消费量在四省区中最多B. ②省区以煤炭为主,且煤炭消费量居四省区首位C. ③省区水电核电消费量在四省区中最少,能源结构不均衡D. ④省区石油消费量在四省区中最少,能源结构较为均衡5. 今后四省区能源消费构成变化的趋势是:A. ①②两省区发挥本省水能资源的优势,大力发展水电、核电B. ②④两省区常规能源丰富,做好西电东送的能源保证C. ②③两省区彻底转变以常规能源为主的局面,重点发展新能源D. ①④两省区加强本省能源开发,提高能源利用率【答案】4. C 5. D【解析】【4题详解】根据图表中的能源消费结构、消费总量判断。①省能源消耗总量小,经济落后,以水电、核电比重大,消费量不是最大的;③省区以煤炭为主,且煤炭消费量居四省区首位。③省煤炭能源比重太高,水电核电消费量在四省中最少,能源结构不平衡;④省石油消耗比重低,但石油消耗量比①省大。C正确。【5题详解】②能源消费量大,单位GDP能耗低,应该为我国东部经济发达地区,应大力发展核电,但是水能缺乏,AB错误;③省区煤炭资源丰富,不可能彻底转变以常规能源为主的局面,C错误。④地天然气使用比重高,应为新疆,单位GDP能耗高,所以④加强本省能源开发,提高能源利用率,D正确。故选D。读“某区域示意图”,回答下列问题。6. 图示区域秋色各有特色,按入秋时间早晚正确的赏秋顺序是A. abcd B. cdab C. dcab D. badc7. 在d城附近山区,能欣赏到的秋天景色是A. 苹果满山坡 B. 麦浪滚滚 C. 绿草茵茵 D. 红叶尽染山林【答案】6. A 7. D【解析】【6题详解】纬度位置和冬季风的影响是影响该地区气温变化的主要因素,纬度越高,入秋时间越早,受冬季风影响越大,气温降低越快,入秋时间越早,故入秋时间从西北向东南推迟。故选A。【7题详解】d城市位于长江流域,受亚热带季风气候影响,能欣赏到红叶尽染山林景象;而苹果种植分布于温带;小麦在秋季为播种季节;秋季草类枯黄,故选D。下图为我国某区域图,读图,回答下列各题。8. 图中A地区近年来已成为我国重要的葡萄酒酿造业原料生产基地,该地区有利于葡萄种植的自然条件是:A. 光照充足,昼夜温差大 B. 气候干早,降水稀少C. 冰川融水丰富,灌溉便利 D. 平原广阔,黑土肥沃9. 图中B处在汉朝时还是水草丰美的大草原,而现在已变成一片沙漠,其人为原因是:A. 气候由湿润向干旱转变的结果 B. 植被由草原向荒漠退化的结果C. 农业由耕种向畜牧转变的结果 D. 人类过度开垦和放牧对植被破坏的结果10. 图示区域内甘肃、宁夏在黄河附近形成一条“工业长廊”,根据图中信息判断该工业地带属于:A. 以棉、毛纺织工业为主的工业地域 B. 以农产品加工工业为主的工业地域C. 以石油、煤炭开采为主的工业地域 D. 以有色金属冶炼和水电为主的工业地域【答案】8. A 9. D 10. D【解析】【8题详解】图中A地位于宁夏平原,是温带大陆性气候,气候干旱降水少,是不利条件;但降水少晴天多,光照充足、昼夜温差大是有利条件,A正确;宁夏平原主要引黄河水灌溉、土壤不是黑土,黑土主要分布在我国东北地区。 【9题详解】B处由草原变成沙漠的人为原因是人类过度开垦和放牧对植被破坏的结果,D正确;气候和植被转变是自然原因;草原适宜发展畜牧业,该地草原变成沙漠应是由畜牧业向耕作业转变的结果。 【10题详解】从图中看黄河上游水电站较多,水能资源丰富,适宜发展水电为主的工业和动力导向型工业;图中铜矿、镍矿等有色资源丰富,适宜发展有色金属冶炼工业,D正确。11.关于全球气候变暖相关原因的解释,正确的是A. 二氧化碳阻挡了地面长波辐射 B. 二氧化碳能强烈吸收地面长波辐射C. 二氧化碳能强烈反射地面短波辐射 D. 二氧化碳能强烈吸收太阳短波辐射【答案】B【解析】全球变暖的直接原因是空气中的温室气体(主要是二氧化碳)含量增多导致,二氧化碳能强烈吸收地面长波辐射,增强大气逆辐射,对地面保温作用增强,故导致温室效应增强,引起全球变暖,B正确,AC错误。二氧化碳不能强烈吸收太阳短波辐射,D错误。故选B。二、非选择题(共56分)12.读图,回答下列问题。(1)说明该区域大部分地区气候干旱、沙漠广布的主要原因。 本区域充分利用油气资源,积极推进库尔勒-库车-阿克苏石油天然气化工带的形成,促进和带动经济快速发展。(2)指出将塔中油田的石油运往库车和轮台炼油厂的合理方式及其该运输方式的特点。 (3)指出图中绿洲分布特点,说明本区域环境承载力总体特征及其主要制约因素。 (4)判断喀什、和田与民丰3个城镇服务范围的差异并说出判断依据。【答案】(1)远离海洋,深居内陆;四周有高山阻挡。过度放牧,过度樵采,过度农垦(2)管道运输;运输成本低,运量大,连续性强,安全性高,占地较少。(答出三点即可)(3)绿洲分布在山麓地带和河流沿岸;本地区环境承载力低;主要制约因素是水资源。(4)服务范围依次减小;依据绿洲面积依次缩小可以断定。【解析】本题组主要考查了区域地理中我国西北地区的位置、气候、资源、运输方式和土地荒漠化,综合性强。(1)图示地区为新疆塔里木盆地地区,该地区因远离海洋,深居内陆,加上四周有高山阻挡,水汽难以进入,降水少,气候干旱,沙漠广布。再加上随着人口增加,出现了过度开垦、过度放牧、过度樵采等不合理的行为,导致荒漠化面积扩大。(2)此题主要考查交通运输方式及其特点。石油是一种大宗液态物质,可以用管道运输。管道运输特别适宜液体物质的长途运输,该方式运输成本较低,运量大,连续性强,安全性能高,占地较少。塔中距离库车和轮台的距离远,加上该地区气候干旱,生态环境脆弱,人口和聚落稀少,不利于其他交通运输方式的建设,因此,最合理的运输方式为管道运输。(3)由图中可以看出绿洲主要分布在山麓地带和河流沿岸。本区域由于气候干旱,本区水资源不足,环境承载力低。主要制约因素是水资源。(4)据图,当地人口主要分布在绿洲,绿洲面积大小基本代表其城市规模大小,喀什、和田、民丰三个城镇所在的绿洲面积依次减小,说明其服务范围依次减小。13.读图,回答下列问题。(1)世界上大多数平原区人口稠密,而图中A平原却人口稀少,简析原因。 (2)B所在区域从粗放的放牧业发展成为世界性的畜产品供应基地,其农业区位因素发生了哪些变化? (3)为了提高农作物产量,B所在国家近年加大了化肥和农药的使用量,指出这种做法可能对环境产生的不利影响。【答案】(1)A位于赤道地区(热带地区或亚马孙平原),热带雨林气候,气候潮湿、闷热。茂密的热带雨林,不适宜居住。(2)农业生产技术水平提高;交通运输条件改善;农产品保鲜、冷藏等技术发展(海上冷冻船的发明);欧洲等世界市场需求增大;国家政策支持等。(答出其中四点即可)(3)环境污染(水体污染和土壤污染);生态破坏(土壤板结变硬,土壤肥力下降)。【解析】本题考查南美洲地区热带雨林气候对人口分布的影响、影响大牧场放牧业的因素等知识点。(1)A位于赤道地区,是亚马孙平原,属于热带雨林气候,气候过于湿热,为繁茂的热带雨林,虫兽多,不适合人类居住,所以人口稀少。(2)B所在区域为阿根廷,农业地域类型为大牧场放牧业。区位条件变化可从市场、交通和保鲜冷藏技术等方面来分析。农业区位因素的变化对农业生产的影响巨大,随着农业生产技术水平提高、交通运输条件改善及农产品保鲜、冷藏等技术发展,尤其是海上冷冻船的发明,扩大了其产品销售范围;该地区产品质量好,且欧洲等世界市场需求增大;大牧场放牧业是该地区主要经济支柱,有国家政策支持等。(3)B所在国家近年加大了化肥和农药的使用量,不符合可持续发展方向。化肥和农药的使用量增加可能导致水体污染和土壤污染,影响产品质量;破坏土壤结构,土壤板结变硬,土壤肥力下降。14.某区域内湿地呈斑块状分布。表中的数据反映该区域湿地的变化。阅读材料,分析该区域不同时段湿地变化的特点,说明湿地变化对环境的不利影响。【答案】变化特点:1976-1986年,湿地斑块数量显著增加,湿地破碎,湿地面积大幅度减少。1976-2005年,湿地斑块数量和面积明显减少,湿地萎缩。不利影响:涵养水源能力减弱;小气候变差;植被覆盖率下降;土壤侵蚀加剧;生态平衡破坏;生物栖息地减少;生物种类减少等。【解析】根据表格中数据,湿地变化特点是,1976~1986年间,湿地斑块数量显著增加,湿地面积大幅度减少,湿地比率下降,说明湿地变得破碎。1986~2005年,湿地斑块数量和面积明显减少,湿地比率下降,说明湿地萎缩。 湿地面积减少的不利影响是涵养水源能力减弱,区域小气候变差。湿地破坏,植被覆盖率下降,土壤侵蚀加剧。区域生态平衡破坏,生物栖息地减少,导致生物种类、数量减少等。

